安全隐患的死角管理
发布日期:2025-05-06
“安全第一,预防为主”是企业的安全生产管理方针,正村也不例外。正村人一直把人身安全、设备安全和模具安全作为安全生产的基石,通过培训、检查和改善持续增强安全知识,提升安全意识,从而创建安全、整洁和高效的制造工厂,安全隐患的死角管理就是达成安全生产的一个实践。
1 识别隐患
安全事故的发生因素有四个:人的不安全行为、物的不安全状态、环境的不安全要求和管理欠缺。只有识别出安全隐患,针对性的进行巡查,纠正和改善,才可以预防安全事故的发生。制造部、总务部和保全部分别建立了《安全隐患巡查表》,根据巡查表进行常态化巡检。
1.1 制造部
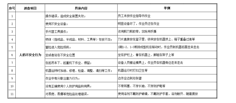
制造部聚焦生产过程中的安全隐患识别和巡检,包含设备操作、劳保防护和环境不良。

1.2 总务部
总务部负责公共区域安全隐患识别和巡检,包含门窗、照明、道路和公共设施。

1.3 保全部
保全部负责模具装卸、设备维保和安全回路的隐患识别和排查。

2 实施
制造部、总务部和保全部根据相应的《安全隐患巡查表》,每日进行循环巡检。巡检过程中发现隐患即时解决。巡检的结果以文字或视频的形式播报到《安全隐患的死角管理》群中。

3 改善
识别的安全隐患须即时解决,安全隐患可以通过消除、限制、警示和劳保防护来改善。
3.1 使用标识来警示人的不安全行为

3.2 通过改善消除物的不安全状态

安全生产是企业的基石,安全事故特别是人身伤害是不可逆的,所以安全怎么重视都不为过。安全生产又取决于员工的安全知识和安全意识,这又需要常年累月的培训和监督。安全隐患的死角管理就是达成安全生产的一个实践活动。人人知晓安全知识,安全意识不断提高,长此以往,持之以恒,我们才能成为行业内最整洁、最舒适、最高效和最安全的工厂。
上一篇:非作业场所的死角管理2025-04-23 11:49:51
下一篇:工厂的持续改造2025-05-19 14:59:31

